Pendeta & Majelis

Memang banyaklah tuaian; pekerja hanya sedikit.
Minta Dia yang punya ladang mengirimkan penuai lagi.
Mat 9:37-38

Pdt. Didik CAC
Pendeta Jemaat

Penanda asa dalam jerih dan juang memenuhi panggilan dharma.

Pdt. Elisabet S.
Pendeta Jemaat & Ketua I 

Kerjakan keselamatanmu dengan takut dan gentar. Filipi 2:12b

Pnt. Herlian T S.
Ketua II

Sebuah privilege apabila kita dapat melayani Tuhan.

Mobirise

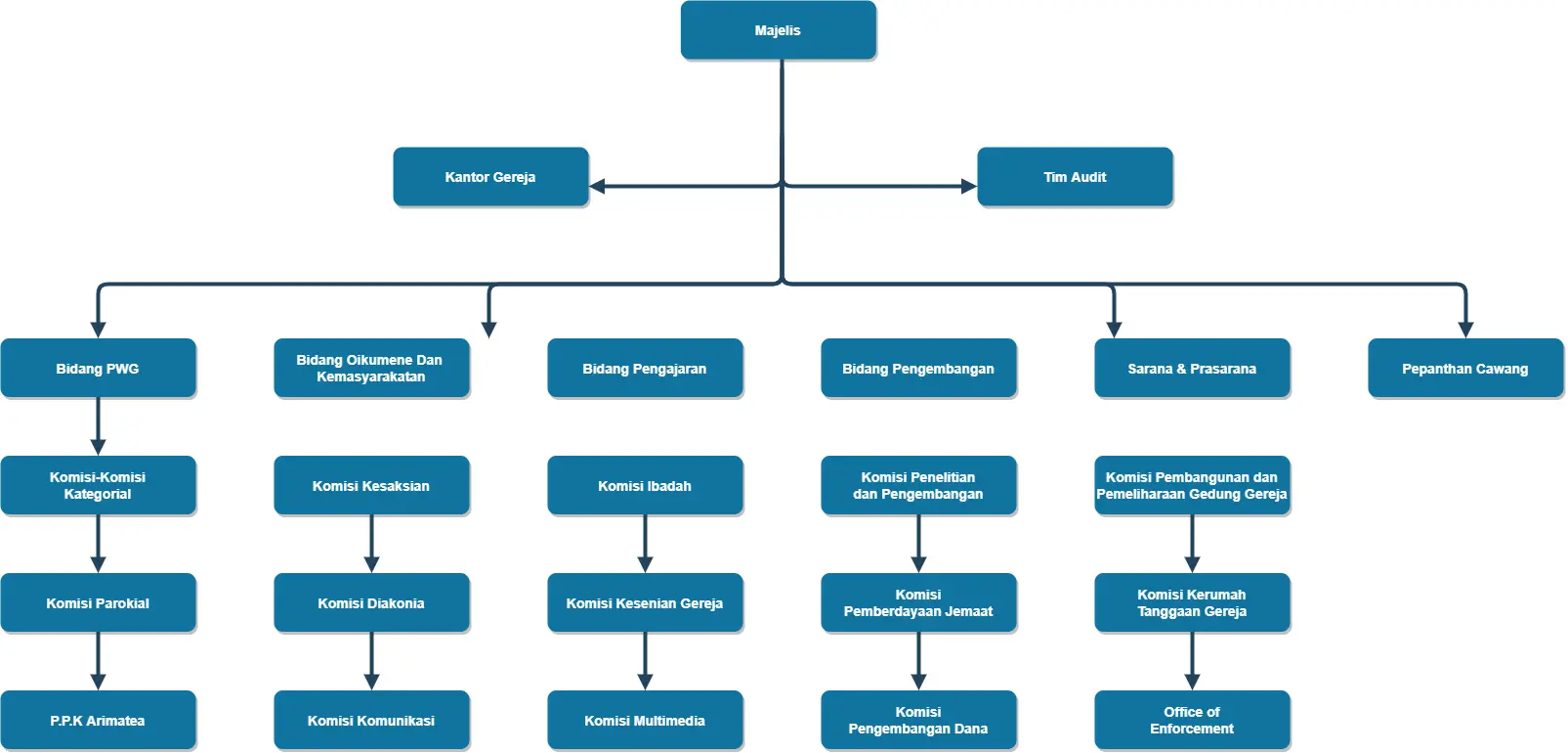
Struktur Kemajeliasan

Mobirise

Full-Width Gallery

Dokumentasi Kegiatan Gereja
Isi Buku Tamu

Isi buku tamu dalam rangka penthabisan Pdt. Elisabet.

Kenangan Foto Majelis Periode Lama

Foto bersama dalam rangka peneguhan Pendeta Elisabet sebagai pendeta ke-2.

Bersama Pendeta
Sinode JBT & JBB

Foto bapak/ibu Pdt. se-sinode JBT dan JBB dalam rangka penthabisan Pdt. Elisabet S.

Halaman Depan Gereja

Foto suasana dekorasi halaman depan gereja dalam rangka pelaksanaan penthabisan pendeta.

KANTOR GEREJA
Anggota PGI

Kompleks Yonif Mekanis 201/Jaya Yudha, Jl. Raya Bogor Km. 28, Gandaria - Jakarta Timur, Kode Pos - 13710 - Indonesia.


Kontak

Email: kantor@gkjgandaria.or.id
Phone: +62 (21) 871 7876
Fax: +62 (21) 871 7876

Links
Pertanyaan

Bagi Sahabat yang baru pertama kali beribadah dan apabila membutuhkan
pelayanan dapat menghubungi anggota Majelis yang terdekat atau ke kantor GKJ Gandaria. 

AI Website Generator